广东Ky开元集团涂料科技有限公司,欢迎您!
Ky开元集团涂料

20年专注工业防腐油漆研发、生产、销售

自主品牌 自有工厂

工业防腐漆咨询

188-2689-7971

400-6727737

Ky开元集团涂料

产品中心

Product

咨询热线

188-2689-7971
联系Ky开元集团涂料

广东Ky开元集团涂料科技有限公司

联系电话:188-2689-7971

电子邮箱:dengtingshuang@126.com

公司地址:广东省东莞市松山湖园区科技十路4号29栋1单元301室

立即咨询 在线留言

  • HD-127单组份散热器内壁漆
  • 产品名称:HD-127单组份散热器内壁漆
  • 规 格:单组分; 包装规格有20kg(20升)包装
  • 是否可调色:根据我公司色卡或用户要求订制
  • 用途范围:建议用于变压器散热器油箱内壁
  • 采购咨询:188-2689-7971
  • 0
点击咨询
  • 技术参数
  • 安全措施
  • 施工指导
  • 产品认证


    HD-127单组份散热器内壁漆介绍

    产品名称              单组份散热器内壁漆

    产品总述              HD-127 是由改性环氧树脂和防腐颜料制成的烘干型油漆。

    产品规格              单组分;20kg 或 20L

    产品货号              HD-127

    产品颜色              白色,果绿色等

    产品特性              良好的涂装性,可喷涂、淋涂或罐涂;良好的附着力、防锈力,耐水性、耐油性优。

    推荐用途              建议用于变压器散热器油箱内壁。


      基料类型

      改性环氧树脂

      颜料类型

      防腐颜料 

      表面

      哑光

      固化剂

      无

      稀释剂

      HX-51LX

      工具清洗

      HX-51LX

      实干

      120-130, 20-30分钟

      重涂时间

      烘干后即可重涂

      混合比例

      无

      体积固体份

       45% (理论值)

      闪点

      >40℃

      混合使用期

      无

      理论涂布率

      11㎡/kg,15㎡/L,以干膜厚度 40μm 计算

      单层膜厚

      湿膜:90μm           干膜:40μm

      施工方法

      常规喷涂、淋涂、罐涂 

      挥发性有机化合物

      340 g/L (理论上)

      环境温度

      最大:40

      底材温度

      高于露点以上 4 ℃

      储存和产品有效期  

      1年。产品储存必须遵守国家规定。应保存于阴凉、通风良好的地方,避免过高的温度。容器必须牢固密封。  



    HD-127单组份散热器内壁漆优势


    HD-127单组份散热器内壁漆优势

    1.附着力0级 / 10MPa 

    环氧浸淋底漆可以在镜面不锈钢,镀锌板,热浸锌等特殊底材表面直接附着,耐候性测试后的二次附着力任然满足0级标准

    2.耐候性好

    环氧浸淋底漆拥有良好的耐人工老化性能,较强的环境适应能力,让工业

    产品防腐保护更长久

    3.耐化学品性良好

    环氧浸淋底漆漆膜对酸、碱、盐及其他化学品的抵抗能力

    缺点:含有强溶剂

    该款环氧浸淋底漆产品有一定的刺激味道


    Ky开元集团合作品牌


    Ky开元集团合作品牌


    Ky开元集团涂料企业优势


    22542354.jpg

    4f265987bd03892ef7610a51e619a0f.jpg

    ● Ky开元集团拥有20年工业防腐漆研发经验,同时拥有8名专职研发技术人员,以及

    2名40年以上经验的技术顾问

    ● 有油性厂+水性厂面积1.7万平方米,年产能1.8万吨;厂家直销模式,没有中间商环节,价格优惠合理

    1636364194905561.jpg


    完善检测机器设备 管理体系认证

    60964c194e29766c8c99996f1686d20.jpg

    ● Ky开元集团漆拥有完善的检测机械设备,如 QUV人工老化测验机、中性盐雾测试机、

    气相色谱仪、液压式附着力测试仪等

    ● 通过了ISO9001质量管理体系、ISO14001环境管理体系、ISO45001职业健康

    安全管理体系认证

    完善检测机器设备 管理体系认证


    自有施工团队  知名品牌合作

    8974fa70cb19e770f928e5b327bd98d.jpg 

    ● Ky开元集团自有专业的施工团队,提供上门施工服务,喷涂工艺娴熟,让您的涂装

    达到理想的工业防腐效果

    ● Ky开元集团工业防腐漆与世界知名原料企业Bayer(拜耳)、BASF(巴斯夫)、Cytec

    (氰特)等建立长期稳定的原材料供应及技术合作关系

    自有施工团队  知名品牌合作




    Ky开元集团服务优势


    Ky开元集团涂料荣誉实力


    售前  

    根据对接的需求,快速给出工业防腐漆解决方案,为您提供产品性能

    指标<技术性能、施工性能>,同时给予综合成本分析产品的检验方法;

    售中

    为您提供专业技术人员上门培训服务,如产品性能详细介绍、底材前

    处理要求、产品检测,提供贴心的服务体验; 

    售后

    提供定时跟踪售后服务,如有问题迅速安排处理,为您提供相应的应急

    处理方案、技术支持,专业客服7*24小时在线;



    广东Ky开元集团涂料有限公司

    广东Ky开元集团涂料科技有限公司

    广东Ky开元集团涂料科技有限公司

           广东Ky开元集团涂料科技有限公司是一家集研发、制造、销售于一体的高性能重防腐涂料专业化企业,为用户提供安全、长效的防腐涂料及涂装解决方案。公司成立于2007年,2012年迁至东莞,油性漆生产基地设立在广东省惠州市,生产面积 1.2万 ㎡,溶剂型涂料年产能可达 1万 吨。2019年成立东莞市慧鸿新材料有限公司,生产基地坐落于广东省东莞市,生产面积 5000㎡,水性涂料年产能可达 8000 吨。

           公司业务范围涵盖各类腐蚀环境下的工业保护涂料、重防腐涂料,应用领域如:电力设备、车辆装备、工程机械、钢结构、石化机械、储罐、海洋装备等……【查看详情+】


    企业展示

    Ky开元集团涂料科技工厂图片


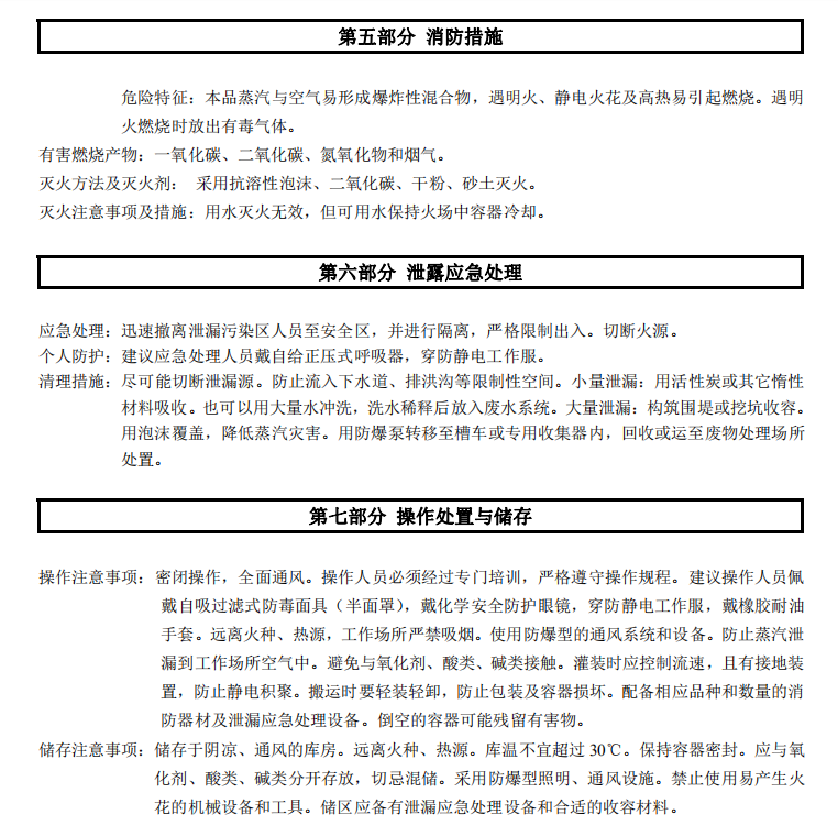
    警告:会引起眼睛和皮肤的刺激。反应的蒸汽可能会引起过敏人群的呼吸道刺激。可能会引起皮肤过敏反应。避免呼吸蒸汽。请勿触及眼睛、皮肤。要使用眼、耳、皮肤的防护用具,使用合适的面具,以避免潜在的呼吸道刺激。使用后用清水彻底的清洗皮肤。如有不适请咨询医生。衣物再次使用前要洗涤。如果没有呼吸要进行人工呼吸,最好嘴对嘴,并请医生处理。灼伤:放热反应会使产品变热,超出正常水平。在混合后要小心处理。使用手套。急救:如果不慎接触了眼睛,立即用清水冲洗至少 15 分钟,并脱去污染的衣鞋,用肥皂清洗接触后的皮肤。





    表面处理


    单组份散热器内壁漆,施工前表面按SSPC SP1进行处理,保证表面无油脂、污物。




    混合和稀释



    单组份散热器内壁漆,是单包装产品,把涂料搅拌到均匀的粘稠度,根据涂装施工需要加入适量的稀释剂,搅匀。



    施工

    单组份散热器内壁漆,可采用常规喷涂、淋涂和罐涂。

    通风:密闭场所中保持良好的通风对于施工人员的安全和保持本产品正确性能,都是很重要的。空气必须是干燥的,因为本产品不能在湿度超85%时涂装。

    重涂时间




    QQ截图20191212150524.png


公司名称:广东Ky开元集团涂料科技有限公司

公司地址:广东省东莞市松山湖园区科技十路4号29栋1单元301室

客服电话:王女士 18826897971

技术业务:朱先生 18145880877

邮箱地址:dengtingshuang@126.com

Ky开元集团涂料 Ky开元集团涂料
版权所有?广东Ky开元集团涂料科技有限公司      备案号: 粤ICP备15000371号    技术支持: 京马网    傲马系统